一、南京艺术学院介绍
南京艺术学院是一所历史悠久、底蕴深厚的百年老校。作为我国独立建制创办最早并延续至今的百年高等艺术学府,是中华人民共和国文化和旅游部与江苏省人民政府共建高校,也是江苏省高水平大学高峰计划建设高校,艺术学科综合实力稳居全国高校前列。经过一个多世纪的建设和发展,南京艺术学院与时俱进,经风雨而茁壮,历沧桑而弥坚,成为国内外卓有影响的综合性高等艺术学府。
二、南京艺术学院国际本科项目介绍
南京艺术学院国际本科项目采用“2+2/3”形式,分为国内培训与国外学习两个阶段。
1
国内培训阶段
录取学生在南京艺术学院学习2年,完成海外院校认定的出国预备课程(包含语言课程、通识课程和部分专业基础课程),将获得南京艺术学院颁发的课程结业证书。
2
国外学习阶段
录取学生获得结业证书并达到海外院校的入学要求后,可申请指定海外院校,注册海外院校学籍,按照海外院校的培养方案和相关规章制度继续攻读相应专业。完成海外院校本科学习后,获得海外院校学士学位证,可向教育部(中国)留学服务中心申请认证。
三、项目优势
(一) 百年美育底蕴,孕育跨界创新基因
南京艺术学院作为中国现代艺术教育的摇篮与江苏省唯一的综合性艺术院校,以逾百年的深厚人文积淀为基石,始终秉承“闳约深美”的育人精神,持续引领艺术学科的发展与创新。学校拥有5个博士后科研流动站、2个一级学科博硕授权点及多个专博专硕授权点,在第五轮学科评估中超过80%的学科进入A类,传统艺术学科持续深化,连续六年位列武书连中国大学学科门类排行榜艺术学榜首。
AI时代来临,南艺积极推动“艺术+科技”深度融合,在人工智能赋能艺术的交叉学科里,通过联合海外顶级名校开办AIGC、计算机动画游戏特效的专项班,积极深化音乐科技、数字媒体艺术、智能交互设计等新兴交叉学科建设,致力于打造具有前瞻性与系统性的创新教育体系。学校作为教育部(中国)留学服务中心的战略合作伙伴,项目学生可申请回国的学历认证,毕业生归国后可按规定享受留学生相关政策待遇,实现学业与发展的双向衔接。
(二) 学分豁免体系,无缝衔接国外课程
本项目依托南艺强大的专业教学基础,面向未来社会需要的人才能力标准,结合海外合作院校的学分豁免要求的专业课程,形成我校国际本科的教学体系。学生在南京艺术学院前两年的国际本科课程学习中,实现雅思小班教学,个性化辅导,作品集工坊辅导,同时获得不超过海外合作院校总学分1/3的学分豁免,实现合作院校2+2的升学;同时学生可通过校内的专业作品辅导申请全球英语授课的院校。
(三) 沉浸全球艺术社区,无缝衔接海外学习
项目学生需参加国内和国外两个阶段的学习,这样的方式有利于学生的全面发展,与传统的本科教育相比,这种国际本科培养方式在教学体系、学习模式、文凭认证等方面具有开放性、国际化的特点。报考国际本科,一方面可以享受国内重点大学的优质资源,在南艺国教院,学生将与来自全球60余国的近300位国际艺术生同窗共学、协作创作。这种独特的“小型联合国”国际化生态,让学生在国内阶段即可提前适应多元文化,建立起宝贵的全球艺术人脉网络。另一方面可以在海外名校继续深造,获取高含金量国际文凭。
(四) 权威升学保障,直达世界顶尖名校
为帮助学生实现与海外学习的有效衔接,本项目每年由中外专家团队进行教学评估,以保证高质量教学成果。项目将同步为学生提供雅思语言培训、海外学分课程、出国作品集辅导、海外院校申请、升学绿色通道及出国签证指导等一系列专业化的教学和留学服务。往届学生通过项目中外专家团队的精心指导,成功入读英国伦敦艺术大学、英国南安普顿大学、英国利兹大学、澳大利亚国立大学、莫纳什大学等世界顶尖名校。
(五) 学历权威认证 ,国内外双重认可
本项目海外合作院校均为中国教育部备案的正规名校,学生在海外合作院校毕业所获得的学士学位文凭,全球认可,并可在教育部(中国)留学服务中心按照相关要求进行认证。
(六) 共享顶尖校园资源,核心师资全程护航
项目学生作为南艺教育体系的重要组成部分,享有与在校统招本科生同等的优质校园资源和教学待遇。国内就读期间,根据学校统一安排使用学校专业教室、工作室、实验室、图书馆等一流硬件设施,并由南艺相关院系的核心师资团队及国际教育学院的资深中外教联合授课。这不仅确保了专业课程的高质量与系统性,也给予项目学生更充分的身份认同感。
(七) 分段培养,路径清晰,升学深造一路畅通
项目采用成熟的“2+2/3”分段培养模式,留学路径科学、安全且经济。第一阶段在南艺完成与海外课程紧密衔接的专业和语言学习,既节省了直接出国的高昂时间与生活成本,又实现了学术能力的平稳过渡。第二阶段赴海外合作院校完成学业,成绩合格即可获得受国际认可的本科学士学位。对于在海外表现优异的毕业生,如希望继续攻读硕士或博士学位,南京艺术学院将官方推荐并提供支持,并利用其广泛的国际学术网络,为学生的深造之路提供有力支持。
四、开设班型和方向
伯恩茅斯大学NCCA计算机动画游戏特效专项班
人工智能互动媒体专项班(定向升学英国约克大学2026年QS#169/英国萨塞克斯大学2026年QS#278)
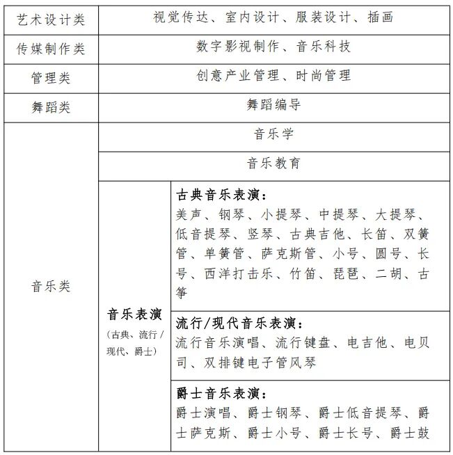
国际本科项目2+2/3招生专业


五、合作院校(部分)
传媒类
英国萨塞克斯大学、英国东安格利亚大学、加拿大约克维尔大学
艺术设计类
澳大利亚阿德莱德大学、英国约克大学、英国诺森比亚大学、英国考文垂大学、英国曼彻斯特城市大学、英国德蒙福特大学、英国密德萨斯大学、英国伯恩茅斯大学、英国赫特福德大学、英国伯明翰城市大学、英国谢菲尔德哈勒姆大学、英国伯恩茅斯艺术大学、英国创意艺术大学、英国桑德兰大学、英国诺维奇艺术大学、英国安格利亚鲁斯金大学、新加坡莱佛士设计学院、加拿大约克大学、新加坡莎顿国际学院
表演艺术类
英国班戈大学、英国西伦敦大学、英国哈德斯菲尔德大学、英国巴斯斯巴大学、英国罗汉普顿大学、新加坡莱佛士音乐学院、澳大利亚伊迪斯·科文大学、匈牙利舞蹈学院、新加坡南洋艺术学院
六、可申请院校(部分)
英国伦敦艺术大学、英国南安普顿大学、英国利兹大学、英国布鲁内尔大学、英国格拉斯哥艺术学院、英国提赛德大学、英国布里斯托大学、英国纽卡斯尔大学、英国布莱顿大学、英国雷丁大学、英国兰卡斯特大学、澳大利亚斯威本科技大学、澳大利亚国立大学
…(我校可帮助本项目学生申请所有海外英文授课的学校)
七、报考须知
(一) 招生人数:100 人
1. 专项班:
· 计算机动画游戏特效(伯恩茅斯大学专项班)
· 人工智能互动媒体(英国约克大学/萨塞克斯大学专项班)
2. 艺术设计类(视觉传达、室内设计、服装设计、插画等)
3. 管理类(创意产业管理、时尚管理)
4. 传媒制作类(数字影视制作、音乐科技)
5. 音乐类(音乐学、音乐教育、音乐表演)
6. 舞蹈类(舞蹈表演)
(二) 报名条件
1. 中国国籍的应往届高中毕业生,或完成高中二年级学业的学生(需提供高中成绩单) 港澳台及国际学生,可提交在读证明或毕业证,进行报名。
2. 具备相关报考专业基础。
3. 身心健康,无犯罪记录。
(三) 报名及入学测试时间
报名时间:即日起至2026年8月15日
入学测试时间:3-8月(如有变动请以实际通知为准,先报先考、额满即止)
1. 高考英语成绩90分以上或雅思成绩5.0以上、托福成绩70分以上,可免考英语测试。
2. 获南京艺术学院校考相应专业合格证,可免考相关专业测试。
(四) 相关费用
1. 报名费:500元/专业(报名成功后不予退费)
2. 学费:
① 艺术设计类、管理类、舞蹈类:88000元/年
② 传媒制作类:98000元/年
③ 音乐类:128000元/年
④ 专项班:88000元/年
3. 住宿费:6000元/年
4. 教材费:入学后据实收取
5. 升学指导服务费:20000元/专项班30000元(入学前一次性缴纳)
八、联系方式
学校地址:南京市鼓楼区北京西路74号
报名咨询电话:400-678-1324
扫码关注,实时发布艺考路上与您一起同行





